Download AMS ClothWorks 1.8.0 for Sketchup 2017 – 2024 x64
Link download AMS ClothWorks 1.8.0 for Sketchup 2017 – 2024 full activated
Description of AMS ClothWorks 1.8.0 for Sketchup 2017 – 2024
AMS ClothWorks 1.8.0 for SketchUp 2017 – 2024 is a professional extension that brings realistic cloth and fabric simulation directly into SketchUp. Designed for architects, interior designers, product designers, and 3D artists, ClothWorks allows users to create natural-looking curtains, drapes, furniture fabrics, tensile structures, and soft materials with ease.
With an intuitive workflow and accurate physics-based simulation, AMS ClothWorks transforms flat geometry into dynamic, lifelike fabric surfaces, significantly enhancing the realism of SketchUp models.
Features of AMS ClothWorks 1.8.0 for Sketchup 2017 – 2024
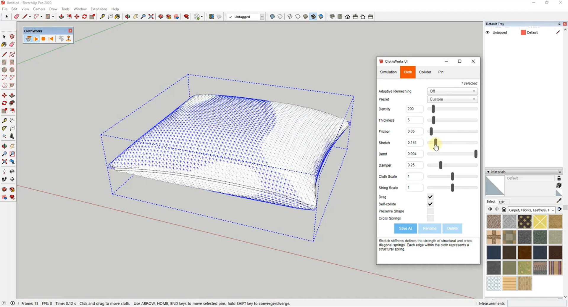
Realistic Cloth Simulation
ClothWorks uses advanced physics algorithms to simulate gravity, collisions, and fabric behavior, producing natural folds, wrinkles, and draping effects.
Seamless SketchUp Integration
The plugin works directly inside SketchUp, supporting versions from SketchUp 2017 to 2024, ensuring a smooth and familiar modeling experience.
Simple & Intuitive Workflow
Users can quickly convert selected faces into cloth objects and run simulations with minimal setup, making it accessible for both beginners and professionals.
Support for Architectural & Interior Design
Ideal for creating curtains, tablecloths, sofas, bedsheets, awnings, and tensile membranes, enhancing presentations and design visualization.
Collision & Pin Constraints
ClothWorks supports collision detection with other geometry and pinning points, giving precise control over how fabric interacts with objects.
Editable Results
After simulation, results can be baked into SketchUp geometry, allowing further editing, texturing, and rendering with external render engines.
Lightweight & Efficient Performance
The plugin is optimized for fast calculations, enabling real-time previews without slowing down SketchUp workflows.
Professional Visualization Tool
AMS ClothWorks improves realism in design presentations, client previews, and rendered scenes by adding dynamic fabric details.
Why Choose AMS ClothWorks 1.8.0 for SketchUp?
AMS ClothWorks 1.8.0 is an essential plugin for SketchUp users who need realistic cloth behavior without complex external simulation software. Its ease of use, reliable results, and wide SketchUp compatibility make it a valuable tool for architectural visualization and interior design projects.
If you want to download AMS ClothWorks 1.8.0 for Sketchup 2017 – 2024 full license, please click to DOWNLOAD button to download.

Inside package AMS ClothWorks 1.8.0 for Sketchup 2017 – 2024, already have cracked files and instruction how to install AMS ClothWorks 1.8.0 for Sketchup 2017 – 2024 step by step. I guarantee you can install AMS ClothWorks 1.8.0 for Sketchup 2017 – 2024 successfully if you follow that instruction.
If you also can’t install it or get any problems, please contact to me by email: [email protected], then I will help you to install software by teamviewer or Ultraviewer or Anydesk.
Thanks a lot


